remmontaj77.ru
remmontaj77.ru

實質 投資 報酬 率 公式 (99) 사진

折現率是什麼?多少合理?一次看懂折現率- Mr.Market市場先生

最完整懶人包】每股盈餘EPS是什麼?企業「賺錢」的關鍵指標!1次告訴你EPS公式,怎麼看? | 啟程教育學院

圖解!教你用Excel 輕鬆1秒算出「年化報酬率」-愛長照-最多人使用的長照平台

折现系数计算公式_夸克文档

IRR內部報酬率是什麼?計算公式?買儲蓄險、定期定額基金必看- Mr.Market市場先生

投組】CFA Level 2的投資組合管理在學什麼? - PG財經筆記

高息及低波動都不是重點

Q1展望新政通膨與利率三大變數投資對策出爐

投資必看運用凱利公式普通人也可以內文告訴你! 🔥什麼是凱利公式? 凱利公式是一個數學公式,幫助你決定每次投資 時應該投入多少資金,以實現長期最大收益根據獲勝概率和賠率,計算出最佳的投注比例

ch02 金融資產的風險、報酬與評價| PDF

資本資產定價模型︰ 預期報酬率與風險

兆豐投信

蕭碧燕:債券基金用本金配息? 看總報酬率就知道- Smart自學網|財經好讀- 基金- 債券基金- (本金,配息,報酬,債券基金,高收益債基金,利息)

折現率是什麼?一篇看懂計算公式、CAPM、WACC與投資估值應用- 理財研究室FM Studio

PPT - 第5章當代不動產投資分析工具PowerPoint Presentation - ID:5972758

年化報酬率」與「累積報酬率」的差異是什麼? 又該怎麼算?-口袋學堂

三年复合增长率公式_夸克文档

股息報酬率怎麼算?投資報酬率計算指南分享

2023年市場展望|在波動中追求韌性

年化報酬率是什麼?如何計算?年化報酬率計算機、公式一次看!-股票入門

年化報酬率是什麼?如何計算?年化報酬率計算機、公式一次看!-股票入門

年化報酬率> 年化股利率

利息的故事:利率背后的金融世界》读书笔记- 中华第一大可爱- 博客园

投資報酬率是什麼?ROI 定義與計算公式完整解析| 線性成長數位

資工心理人的理財筆記:

最完整懶人包】每股盈餘EPS是什麼?企業「賺錢」的關鍵指標!1次告訴你EPS公式,怎麼看? | 啟程教育學院

GDP是什麼意思?GDP、GNP(GNI)經濟成長率介紹、公式計算、如何查詢- Mr.Market市場先生

儲蓄險」真的划算嗎?來了解年化報酬率的計算方式,避免過高的期望值!

ROA 資產報酬率是什麼?ROA 與ROE 差別在哪? - 理財學伴

淺談CBAS的報酬率?

PIMCO全球投資級別債券基金(基金之配息來源可能為本金) | PIMCO

如何用科學方法做投資決策?

数字化管理会计

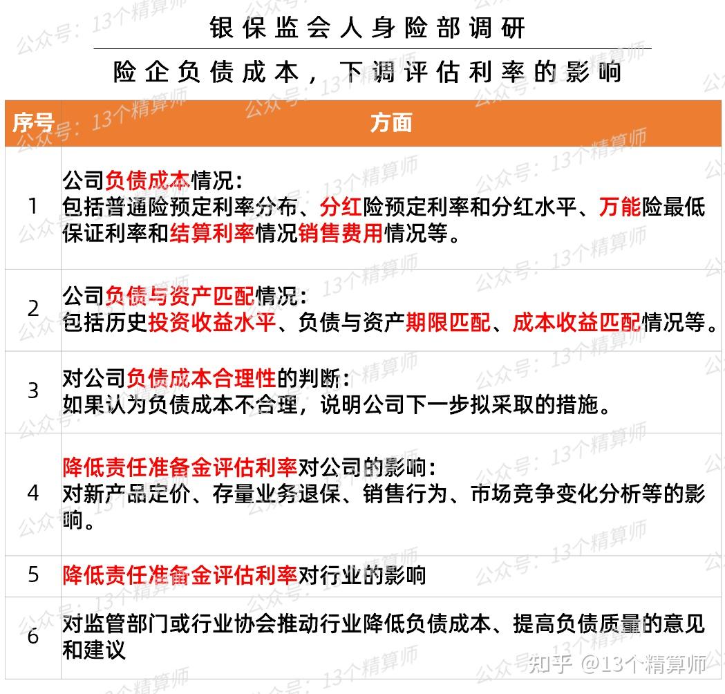
先降预定利率,再规范报行合一,这套组合拳是七伤拳?还是救命丹药?! - 知乎

PIMCO全球投資級別債券基金(基金之配息來源可能為本金) | PIMCO

ROAS 是什麼?花錢投廣告,到底有沒有賺回來? | 犬哥網站

ROAS是什麼?多少算合理?算好?算高?計算公式分享! - MTMG SEO

房地產彙整- 財富101:你的理財朋友

柏瑞投資理財網

CAGR年均複合成長率是什麼?如何計算、數值高低代表什麼? - Mr.Market市場先生

年化報酬率是什麼?如何計算?年化報酬率計算機、公式一次看!-股票入門

夏普比率榜出炉!百亿私募仅两位创始人上榜?张勇、张俊连登三榜_私募排排网

投資其實可以簡單一桶金前靠主動收入一桶金後靠投資理財想要有點小錢靠努力賺錢跟存錢想有不錯的資產要靠投資跟耐心

股東資本回報率是什麼?ROE完整教學:從計算公式到選股應用一次搞懂- 理財研究室FM Studio

風險溢酬Risk Premium 是什麼? 公開投資老手私藏的財富密碼! – 呢喃貓商學院Murmurcats

配息基金好嗎?配息率高低不是重點!穩健現金流關鍵是它? |中租基金平台-台灣第一家線上基金超市

投資報酬率是什麼?ROI 定義與計算公式完整解析| 線性成長數位

财务BP高手如何做经营分析? - 知乎

栗子爸的白話投資- 【2025 封關成績單!主動式ETF 這次真的「不講武德」了?】 ​2025  年正式畫下句點,這張年度績效榜單一攤開,相信很多老股民都嚇了一跳。 ​如果不仔細看,還以為是哪幾支飆股的排行,結果竟然全是

不是說報酬率比較低就會賺的比較少,兩案例說明

圖解!教你用Excel 輕鬆1秒算出「年化報酬率」-愛長照-最多人使用的長照平台

小資族如何挑選優質ETF?專家曝3大篩選條件- 書房- 工商時報

3章(项目投资) | PDF

未分配盈餘實質投資減免|直誠管顧

数字化管理会计

雨果的投資理財生活觀- 「超越數字遊戲:選擇ETF時要關注的真正要素」 . 滿常在網路上,不管是粉絲團或是理財論壇看到討論報酬率的事情,也常常看到比較某些ETF彼此之間的表現優劣。  . 我認為,如果你是用指數型商品做資產配置來準備退休金的人,這些報酬率你完全都不需要 ...

多元收益型債券基金,掌握降息趨勢不受限| PIMCO

如果報酬率有7~8%,退休後花6%很合理?】 一般在看高股息投資,就是類似這樣看,這看起來很合理,其實數學公式上也可行... #數學公式看起來很可行

挑选牛股的6大指标如下: 1. 利润增长率>8% 2. ROIC>15% 3. 净利率>10% 4. 营收增长率>7% 5. 资产负债率<60% 6.  自由现金流转化率>90%

名目利率VS 實質利率—— 名目利率只是表象?實質利率才是財富密碼! – 呢喃貓商學院Murmurcats

PPT - 第5章當代不動產投資分析工具PowerPoint Presentation - ID:5972758

圖解+Excel最強財務精算: 從投資理論到實務實戰交易決策金鑰自己掌握| 誠品線上

PIMCO新興市場債券基金(本基金有相當比重投資於非投資等級之高風險債券且配息來源可能為本金) | PIMCO

廣義ROI:培訓投資的真正價值|職享・人才永續服務領導品牌

Q1展望新政通膨與利率三大變數投資對策出爐

年化報酬率vs.投資報酬率,一次看懂兩者計算方式,如何選擇適當的報酬率指標?|口袋小學堂EP28

圖解!教你用Excel 輕鬆1秒算出「年化報酬率」-愛長照-最多人使用的長照平台

不動產投資教學|何謂不動產?不動產投資優缺點與投報率公式介紹- 忠訓地產

4領域、12法則,像巴菲特一樣投資!|經理人

roi是什麼?評估數位行銷成效必知的14個基本指標

風險溢酬Risk Premium 是什麼? 公開投資老手私藏的財富密碼! – 呢喃貓商學院Murmurcats

圖解!教你用Excel 1秒算出「年化報酬率」 - Smart自學網|財經好讀- 輕理財- 理財小工具- (複利,定存,儲蓄險,年化報酬率 ,保本,Excel)

廣義ROI:培訓投資的真正價值|職享・人才永續服務領導品牌

內部報酬率IRR是什麼?一篇看懂IRR公式計算、Excel教學與儲蓄險應用- 理財研究室FM Studio

Q1債市導航-息收保護優先靈活配置

觀光財務管理Ch05 | PPT

ROA 資產報酬率是什麼?公式怎麼算?ROA多少才好?-同學會資訊股長| CMoney投資網誌

ROAS 是什麼?花錢投廣告,到底有沒有賺回來? | 犬哥網站

什麼是IRR(內部報酬率)?IRR 計算公式?IRR 多少合理?-口袋學堂

一个“神奇公式”就能轻松选好股?

財富的關鍵,是本金還是報酬率? - moneybar財經商業資訊社群網站

複利是什麼?利息計算公式+投資實踐方法賺被動收入- MoneyHero

IRR內部報酬率是什麼?計算公式?買儲蓄險、定期定額基金必看- Mr.Market市場先生

工程經濟 Engineering Economy

量化多头包揽百亿私募前十!上半年最新夏普比率10强曝光_私募排排网

觀光財務管理Ch05 | PPT

房租報酬率該怎麼算? - PressPlay

配息基金好嗎?配息率高低不是重點!穩健現金流關鍵是它? |中租基金平台-台灣第一家線上基金超市

投資不只是有錢人的遊戲,是人人的必修課題| Hami書城。快讀

善甲狼a機智生活- 善甲狼a機智生活added a new photo.

基金经理夏普比率10强曝光!幻方陆政哲摘得桂冠!_私募排排网

数字化管理会计

最完整懶人包】每股盈餘EPS是什麼?企業「賺錢」的關鍵指標!1次告訴你EPS公式,怎麼看? | 啟程教育學院

IRR內部報酬率是什麼?計算公式?買儲蓄險、定期定額基金必看- Mr.Market市場先生

如果報酬率有7~8%,退休後花6%很合理?】 一般在看高股息投資,就是類似這樣看,這看起來很合理,其實數學公式上也可行... #數學公式看起來很可行

2、【易混淆概念集】-前三章2 净现值NPV 内部报酬率IRR 投资回报率ROI_投资名词irr 投资回报率净资产收益率-CSDN博客

年化報酬率是什麼?如何計算?年化報酬率計算機、公式一次看!-股票入門

量化報告】股價高估了嗎?關鍵在利率! | 部落格| MacroMicro 財經M平方

20 февраль 0 0
2023 copyright text.