remmontaj77.ru
remmontaj77.ru

社會 投資 報酬 率 公式 (99) 사진

撰寫永續報告書時,了解「社會投資報酬率」(SROI, Social Return on Investment)是至關重要的。SROI  是一種衡量社會專案所產生社會價值的方法,類似於傳統的投資報酬率(ROI),但重點在於社會價值而非財務回報。 | 沈重宗 | Facebook

老萧:投资回酬好不好?学会这公式不再被人忽悠! | 龙门阵| 评论| 東方網馬來西亞東方日報

ESG永續報告書如何撰寫? 社會投資報酬率(SROI)暨永續報告書撰寫專業培訓班- 天地人文創

什麼是SROI?SROI的公式又是什麼? · #SROI 即是「 #以會計方法衡量社會價值的評價方法學」 ·  日前我們舉辦第13場「提升企業永續競爭力研習系列」,並邀產業學界前來與企業分享「SROI」。 · **沒有衡量

moda專欄】淺談社會投資報酬率(SROI)用於政府施政及社會影響力評估| iThome

年化報酬率是什麼?投資關鍵指標,一次看懂公式、計算方法與應用|天下雜誌

教育部教學實踐研究計畫成果報告社會投資報酬探究以「垂直整合專題課程-智慧能源社區行動

年化報酬率是什麼?投資關鍵指標,一次看懂公式、計算方法與應用|天下雜誌

在投資的過程中相信大家最想知道的就是我們投資資產什麼時候可以翻倍? 只要你認識72法則你就可以輕鬆的算出翻倍的時間與次數! . 72法則的公式很簡單

社企流Social Enterprise... - 社企流Social Enterprise Insights

资金流量表的分析要点有哪些- 国家统计局

社企趨勢/慈善方程式找出輸入輸出最大槓桿| 社企流| 華文界最具影響力的社會創新主題平台

廣義ROI:培訓投資的真正價值|職享・人才永續服務領導品牌

日本散戶傳奇的小型成長股獲利法則:10倍飆股這樣選!打造年化報酬率30%的選股戰略|讀書共和國網路書店

投資報酬率怎麼算?快速看懂理財黃金公式|國泰智能投資

諾貝爾經濟學得主的獲利公式》生命週期投資法,分散風險增加報酬。

MAX NAV/ROI 是什麼?完整MAX即時報酬全攻略,手把手試算報酬率給

產業與管理論壇

每年投資12萬,30年後可以有多少?淡大教授:一個方法實現年化報酬率15%,多賺4千萬- 今周刊

什麼是SROI?SROI的公式又是什麼? · #SROI 即是「 #以會計方法衡量社會價值的評價方法學」 ·  日前我們舉辦第13場「提升企業永續競爭力研習系列」,並邀產業學界前來與企業分享「SROI」。 · **沒有衡量

ROI】投資報酬率計算公式全解|ROI 計算公式示例解析! - Marketer Taiwan

產業與管理論壇

年化報酬率是什麼?投資關鍵指標,一次看懂公式、計算方法與應用|天下雜誌

留言「EP1092」,觀看【如何用複利把100變成10萬】,我會發影片連結給你你以為複利只是財商教科書裡的公式?其實,它可能是你提早退休的唯一解方。  ・你會理解為什麼早開始投資,比找到最厲害標的還重要・

產業與管理論壇

1投資組合分析| PDF

Q4投資展望RISK ON!亞股勇於布局高信評債優先

每年投資12萬,30年後可以有多少?淡大教授:一個方法實現年化報酬率15%,多賺4千萬- 今周刊

2025 台灣路跑賽事永續論壇:當賽道變成社會實驗場—SROI 如何重新定義一場路跑賽事的價值- Don1Don

什麼是SROI?SROI的公式又是什麼? · #SROI 即是「 #以會計方法衡量社會價值的評價方法學」 ·  日前我們舉辦第13場「提升企業永續競爭力研習系列」,並邀產業學界前來與企業分享「SROI」。 · **沒有衡量

理財基礎部落】05 投資獲利的3大要素:本金、時間、報酬率| 股匠理財部落

只要努力工作多存點錢, 就能擁有富足人生? | 台灣好新聞TaiwanHot

重新考慮債券的三大理由

本益比與股票有何關聯?新手股民投資前必懂- 大揚代書

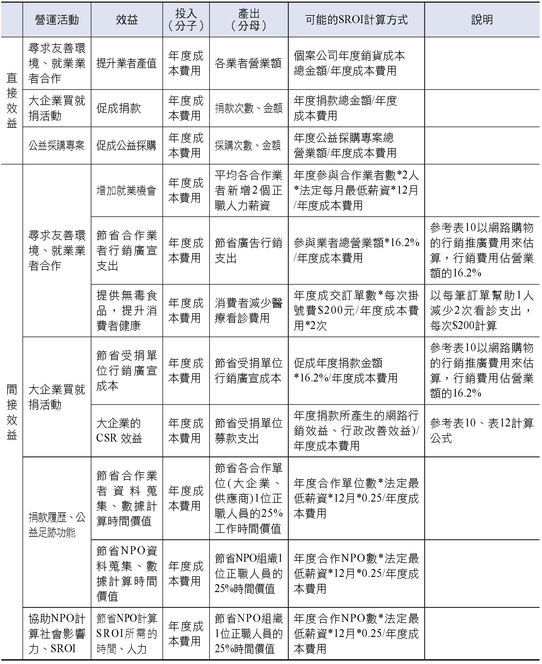
Sroi(社會投資報酬率)個案台灣聯合勸募會sroi公式詹翔霖副教授| PDF

近20年,年化報酬率(CAGR)超過10%的ETF有哪些呢?|2024年資料分析- 老喬報®

WACC加權平均資本成本是什麼?WACC公式及現金流折現估價- Mr.Market市場先生

顧客體驗竟也能算出ROI!教你用ROI 公式輕鬆掌握顧客忠誠度! - SurveyCake 部落格

圖解!教你用Excel 輕鬆1秒算出「年化報酬率」-愛長照-最多人使用的長照平台

資產翻轉200倍的飆股方程式: 年化報酬率30%的選股策略, 一年內身價破億的獲利原則大揭密! | 誠品線上

設計ROI終極指南!用設計打造好生意

同是22K,40年後2人竟差距934萬!他揭關鍵原因- Money錢雜誌

投資必看運用凱利公式普通人也可以內文告訴你! 🔥什麼是凱利公式? 凱利公式是一個數學公式,幫助你決定每次投資 時應該投入多少資金,以實現長期最大收益根據獲勝概率和賠率,計算出最佳的投注比例

ROI 投資報酬率攻略,公式計算、行業標準與優化技巧一次看!

一個“神奇公式”就能輕鬆選好股?

00985B | 群益0-5年期ESG投資等級公司債ETF基金(本基金之配息來源可能為收益平準金)

行善也能創造回報

数字化管理会计

投资报酬率- 抖音百科

什麼是SROI?SROI的公式又是什麼? · #SROI 即是「 #以會計方法衡量社會價值的評價方法學」 ·  日前我們舉辦第13場「提升企業永續競爭力研習系列」,並邀產業學界前來與企業分享「SROI」。 · **沒有衡量

ETF0050怎麼買?報酬率破6%!一次看懂:0050定期定額、股票成分股、配息日和股利| 啟程教育學院

ROI 投資報酬率攻略,公式計算、行業標準與優化技巧一次看!

年化報酬率是什麼?投資關鍵指標,一次看懂公式、計算方法與應用|天下雜誌

產業與管理論壇

如何解读净资产收益率(roe)?关注这三大因素

透過匹配調整提升資本效率

00985B | 群益0-5年期ESG投資等級公司債ETF基金(本基金之配息來源可能為收益平準金)

理財學堂】花不完的退休金該存多少- 鏡週刊Mirror Media

PIMCO新興市場債券基金(本基金有相當比重投資於非投資等級之高風險債券且配息來源可能為本金) | PIMCO

阿布達|投資理財| 財富公式大解密財富=本金*報酬率*時間沒有人一開始就很厲害你得要開始才會變得很厲害! 📌本金

超完美投資組合》(一)馬可維茲的效率前緣- Howard Hsu - Medium

圖解!教你用Excel 輕鬆1秒算出「年化報酬率」-愛長照-最多人使用的長照平台

淺談社會投資報酬率(SROI)用於政府施政及社會影響力評估|moda blog - 多媒體專區- 公告訊息|moda — 數位發展部Ministry  of Digital Affairs

ROI】投資報酬率計算公式全解|ROI 計算公式示例解析! - Marketer Taiwan

数字化管理会计

ROI 投資報酬率攻略,公式計算、行業標準與優化技巧一次看!

阿布達|投資理財| 33歲淨資產2500萬財富公式分享給大家😁 財富公式大解密財富=本金*報酬率*時間沒有人一開始就很厲害你得要開始才會變得很厲害!  📌本金

什么是投资回报率?计算和衡量投资回报率- Brixx

00985B | 群益0-5年期ESG投資等級公司債ETF基金(本基金之配息來源可能為收益平準金)

0056季配息3%,一年就是12%?存股族必懂:年化報酬率、投資報酬率,差別在哪?如何計算? - 今周刊

如何用科學方法做投資決策?

中国资本回报率估算- 经济观察网- 专业财经新闻网站

什麼是SROI?SROI的公式又是什麼? · #SROI 即是「 #以會計方法衡量社會價值的評價方法學」 ·  日前我們舉辦第13場「提升企業永續競爭力研習系列」,並邀產業學界前來與企業分享「SROI」。 · **沒有衡量

資產翻轉200倍的飆股方程式:年化報酬率30%的選股策略,一年內身價破億的獲利原則大揭密!|讀書共和國網路書店

資本報酬率告訴你什麼? | EBC金融集團

什麼是股東權益報酬率?如何計算? | EBC金融集團

淺談社會投資報酬率(SROI)用於政府施政及社會影響力評估|moda blog - 多媒體專區- 公告訊息|moda — 數位發展部Ministry  of Digital Affairs

太陽能投資收益如何?一篇教你算太陽能發電投資報酬率! | 永恆能源股份有限公司

ROAS怎麼算?一篇就秒懂計算公式|ROAS多少算好報你知! - 最準行銷

標準差怎麼算?輕鬆理解投資收益的波動與風險| EBC金融集團

多元收益型債券基金,掌握降息趨勢不受限| PIMCO

投资报酬率- 抖音百科

教育部教學實踐研究計畫成果報告社會投資報酬探究以「垂直整合專題課程-智慧能源社區行動

發揮ROI 的力量:企業培訓的投資報酬率- CLN (Corporate Language Network)

產業與管理論壇

ROI】投資報酬率計算公式全解|ROI 計算公式示例解析! - Marketer Taiwan

1年只買1次0050,存股10年報酬率150%!達人「勝率公式」試算:一文揭只看報酬率的2大盲點- 今周刊

PIMCO全球投資級別債券基金(基金之配息來源可能為本金) | PIMCO

ESG永續報告書如何撰寫? 社會投資報酬率(SROI)暨永續報告書撰寫專業培訓班- 天地人文創

老萧:投资回酬好不好?学会这公式不再被人忽悠! | 龙门阵| 评论| 東方網馬來西亞東方日報

投資報酬率ROI是什麼?怎麼算?投報率多少才算高? - BTCC

富途證券(香港)幫助中心-收益率

你跟上太陽能投資趨勢了嗎?太陽能發電投資報酬率&2024最新躉售費率– 碳集農場

中国资本回报率估算

行善也能創造回報

投資報酬率怎麼算?快速看懂理財黃金公式|國泰智能投資

投資報酬率(ROI)和年化報酬率(IRR)是什麼?報酬率計算方法大全

評估公司資本獲益效率看懂2指標做出更好投資| ETtoday財經雲| ETtoday新聞雲

20 февраль 0 0
2023 copyright text.