remmontaj77.ru
remmontaj77.ru
Найти
Remmontaj77 リップル
»
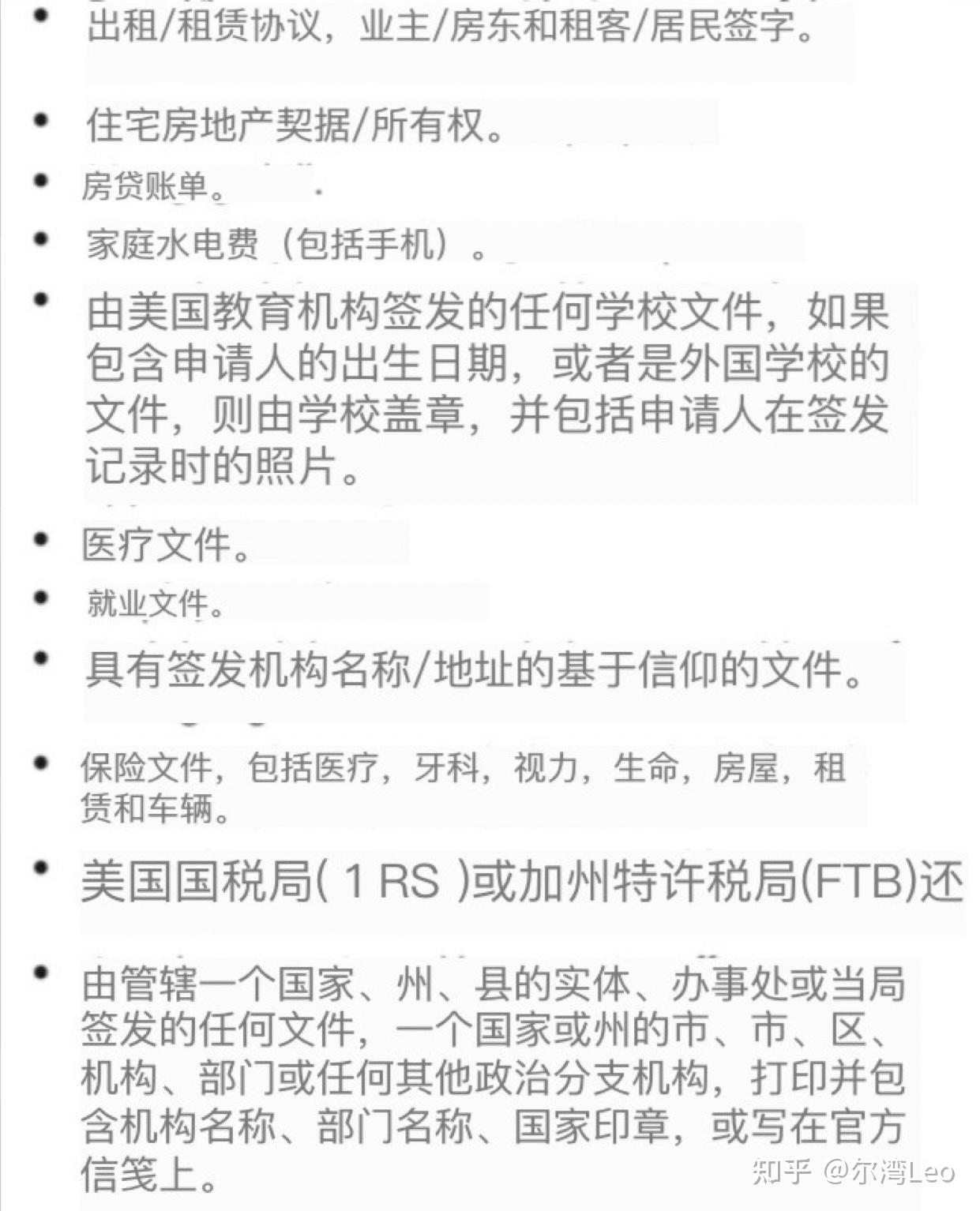
地址 证明
» 美国 驾照 地址 证明 (98) 사진
美国 驾照 地址 证明 (98) 사진
0
1
2
3
4
5
20 февраль
0
0
地址 证明