remmontaj77.ru
remmontaj77.ru

一 萬 美金 等於 多少 馬 幣 (99) 사진

马来西亚第二家园移居计划,终于正式落地了!!! - 知乎

2024年版“马来西亚第二家园计划”,你不知道的那些事儿! - 知乎

【韭菜人生】第386期 马币2025年兑美金可以涨到3.55?这是最乐观的马币走势预测

美股全线下跌,中概股下挫,小马智行跌近8%,加密货币近20万人爆仓- 21经济网

白毛和马哈迪的隐藏财富, 比郭鹤年还多⁉️ “他们”才是🇲🇾真正的“亿万富翁“💰

MYR货币解释: 是什么推动了马来西亚林吉特的强势? - XTransfer

新元兑美元1:1不是梦? - 实信亚洲集团

贸易摩擦重新升级,美股暴跌!清仓还是加仓?黄金重回4000美金,如何把握加仓机会? - moomoo 社区

当马币变强时,投资者应该怎么做? #每周市场脉动- moomoo 社区

喜DOO 蛇年, Doo Prime 百万美金开运红包重磅回归! - D Prime 媒体中心

1美金兑换多少马币?(2024年8月13日)-美元汇率- 南方财富网

马币那么强你感受到了吗? 相关新闻请点击:https://youtu.be/3bBv_2ok_4g 【新闻报报看23/01/2026】  颜江瀚Jianghan / 庄文杰Darren

一年内近6000人申请获批,新版马来西亚第二家园依旧火爆- 知乎

FTopNews - 恭喜发财#昌明大马#经济大好| Facebook

今天是清明节,马币大起,RM1.20 可以买到冥府美金1200万!

【超震撼】用一年时间实测各种网络赚美金的方法!一年过去了,结果赚了多少!?方法簡單到不敢相信!【Cody Podcast Show】

马币兑换美金汇率查询(2023年7月1日)-马币汇率- 南方财富网

找朋友借100万U,然后买入USD1,放入合约账户。 月化2%±,按周发利息,下月20号利息全到位后,本金还朋友… 🎈白嫖2万U,然后定一个2万U的马代春节游~⛱️  你朋友不会不借吧? 走啊一起啊朋友,你们不会没朋友吧? #USD1

马币兑美元汇率今日飙升至3个月新高!

马币兑换新元:复苏之路的挑战与机遇

美金兑换马币汇率查询(2023年12月13日)-美元汇率- 南方财富网

馬來西亞換錢大補帖:馬來西亞匯率、沙巴換錢地點推薦,讓你換到匯率最好的馬幣! - 新飛留遊學中心

热点Hotspot Malaysia | ·今天热什么·暌违7年半,马币终于冲破4.00关口,最高升到3.9983! 根据《彭博社》行情,马币兑美元今早开市报4.0357,随后涨势越战越勇,在下午2:20PM正式跨越“4”关口,最高报3.9983,截至下午2:30PM报3.9990。...  | Instagram

Elon Musk的身价已经突破了5000亿美元。5000亿美金什么概念。 换算成马币,大约是2万三千五百亿令,如果写出来的话,是这样:  RM2,350,000,000,000.00 如果你0岁开始,每天花费一百万马币。 一直到80岁,你大概只用了Elon Musk 1%的财富。 😆  洗洗睡,梦里什么都有

经济增长势头增强令吉接近4年高位

百格快讯】不到一个月,大马金价2026年来第三次调高。  916金价冲上每克700令吉。根据国内金钻行文告,即日起,916金饰的门市估价将提高;在1月21日,916金饰的门市估价甫调高到每克670令吉。  另外,999金饰(足金)的门市估价也从1月21日的每克720令吉调高到每克750令吉 ...

1200美金等于多少马币- 抖音

马币这次赢麻了🎉​‼️ #汇率KAKILang . 这一年大马真的是赢麻了💪​‼️​对比2024年,今年的#马币持续走强,对比多国汇率优势明显✨  身为大马人的KAKI Lang们有没有很欣慰叻~ . 趁现在#

马币结束连跌兑美元升至4.785 – 商海数码商业媒体ShangHai Business Media

新币兑马币来到3.56,汇率30年来翻一番

马来西亚第二家园计划_海易国际

Meng Choon - Elon Musk 的财富3500亿美金换算成马币,1.5兆令吉真是#富可敌国什么概念呢如果从你20岁开始每天中5千万的Jackpot  一年365天

TTN谈谈网| 马币今日起飞,成功冲破4.00关口🔥 .  国家银行昨日议决维持隔夜政策利率为2.75%,加上美国对欧洲的关税威胁转缓,令吉兑美元汇率今日一举突破4.00水平,升至3.99,冲上2015年以来、逾10年新高‼👏  .... | Instagram

巨魔Troll代币一周暴涨百倍,这会是下一个Pepe吗? | MarsBit News ຢູ່ຟີດຂ່າວຂອງ Binance

东南亚移居项目对比,第二家园为何最受欢迎?_搜狐网

国行维持我国隔夜政策利率(OPR),强化政策稳定预期,令吉今日大幅走强,一度重返“3字头”!  令吉汇率今天一度增值至3.9992兑1美元水平,是自2021年1月4日以来的5年新高。截至晚上8点,令吉报4.0068兑1美元。  优大经济系教授黄锦荣博士接受《南洋商报》电话访问时表示 ...

马币兑美元今日持续回稳。截至中午12点,马币兑美元汇率上升至4.7240,马币兑新元汇率则跌至3.5159。 点击story(Swipe Up)看更多#

Horse Totems of the World 《萬馬奔騰》2014 - Brilliant Life Publisher

Global Edition - The Business Times

中国人平时说印尼盾里的千、条和M都是什么呢?🤔️来认识一下。#钱 #印尼盾 | TikTok

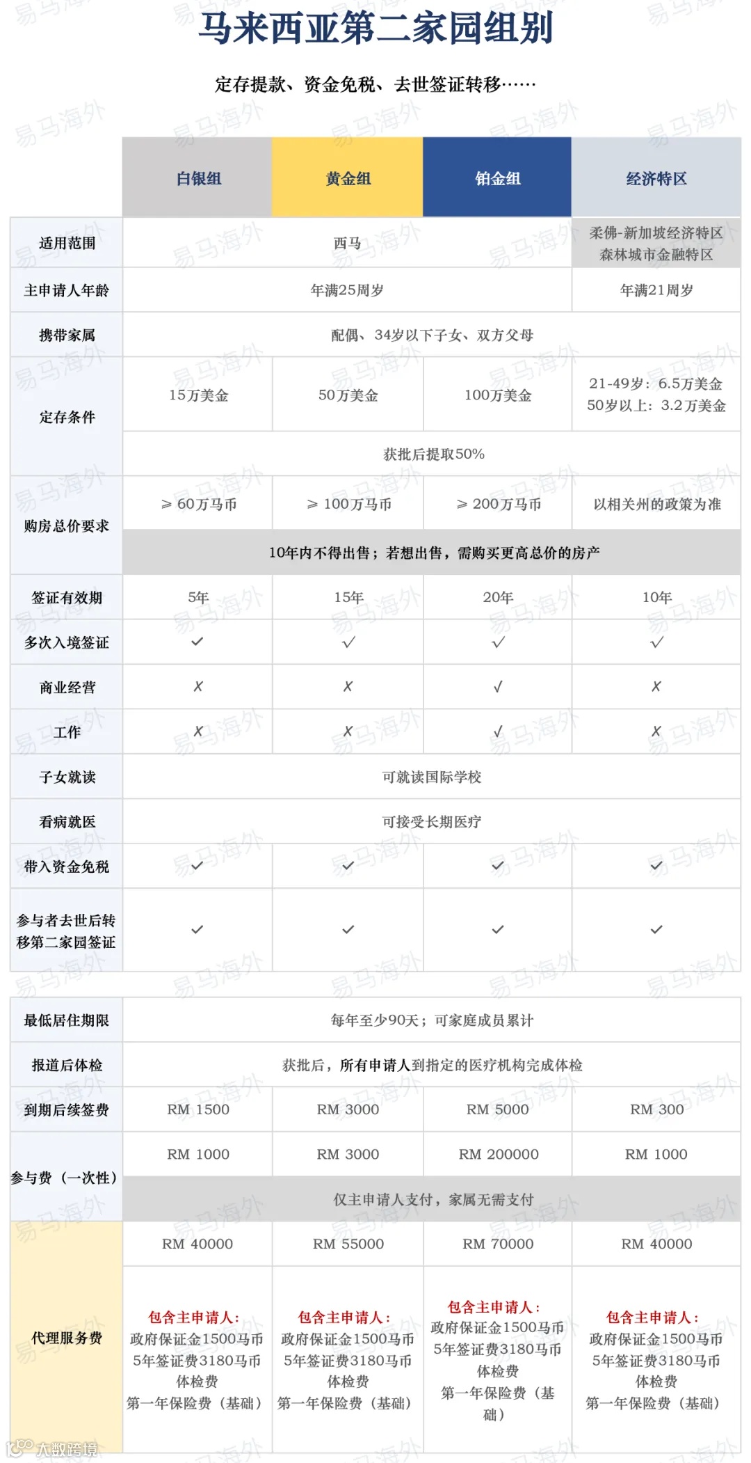
週三、五及六免費講座】專人講解馬來西亞第二家園金融特區(MM2H SFZ) 買樓低至50萬馬幣、3.2萬美金定存 輕鬆取得10年居留簽証-

2026馬來西亞換錢最強攻略:吉隆坡、沙巴、檳城換錢點推薦!

韩元贬值影响,令吉兑韩元创新高

使用新加坡Moomoo ID 开设马来西亚Moomoo 账户- moomoo 社区

马币兑新元也一度涨至3.1378,刷下2022年4月以来新高。 新闻链接:https://www.sinchew.com.my/?p=7210859  #星洲日报#sinchew 最热新闻,关注《星洲日报》Whatsapp频道: https://bit.ly/SinchewWhatsapp

2025 马币突然暴涨,新币预言兑美金1:1 ?盘点东南亚最强货币国!谁是最强黑马?

20000马币等于多少美金- 抖音

小Z也是个狠人,我记得这单已经开很久了,从浮亏扛到浮盈,最高盈利20多万美金都不平仓。 他能做到一点只有两个原因,一是|

SOLBISCUIT 是SOl创始人@toly 命名的一匹马,昨天toly 再次和社区互动,最高70万美金回撤!toly 很喜欢这批马,上一次toly  龙年命名的是傻龙!这一次不要错过了,现在市值才40万美金不到!

印尼为扶持货币外汇储备出现两年最大降幅| 联合早报

JB Sentral SGMY 新币对马币兑换汇率更新

马反贪会正式列依斯迈为贪污案嫌犯| 联合早报

发财哥(@Oci6s) / Posts / X

新币薪金太诱人,30万大马人每天穿梭马新两地

热点Hotspot Malaysia | ·今天热什么·暌违7年半,马币终于冲破4.00关口,最高升到3.9983! 根据《彭博社》行情,马币兑美元今早开市报4.0357,随后涨势越战越勇,在下午2:20PM正式跨越“4”关口,最高报3.9983,截至下午2:30PM报3.9990。...  | Instagram

知乎神贴的含金量还在上升宝二爷cz何一当初是不是看到知乎神贴才开始梭哈大饼的,2050年比特币100万美金?疯了吧😱 “26年有个中文币 势不可挡暴涨十几万倍” 预言还在写进现实吗#

当马币变强时,投资者应该怎么做? #每周市场脉动- moomoo 社区

五万美金等于多少马币- 抖音

国家银行货币政策委员会(MPC)昨日宣布维持隔夜政策利率(OPR)在2.75%不变后,令吉兑美元汇率今早开盘逼近5年高位。  开盘时,令吉兑美元汇率约为4.02,这是令吉兑美元汇率自2021年1月21日以来的最高水平,当时的汇率为4.0280/0320。  今早8时,令吉兑美元汇率升至4.0285 ...

1 美元等于多少马币: 2025 货币供应M2 百万美元標誌為MYR 可能被寫RM 標誌為USD 可能被寫

马币兑美元汇率早盘低开,惟随着投资情绪转佳,马币很快摆脱跌势,一度升破4.20水平,创30个月新高。截至中午12时,令吉兑美元报4.1780,兑新元则报3.2388。  点击story(Swipe Up)看更多#

2017年开市日,外币对马币最新汇率表

美国公司想开户?选对这三大热门银行,开户真的不难!- 大数跨境

1月19日马币和外币兑换率

70美金等于多少马币- 抖音

追觅CEO回应打造“百万亿美金”公司,评论区炸锅!-电子工程专辑

起底孙哥“暗牌”:3000万美金见马斯克,背后到底埋伏了多少DOGE?》 | 大饼哥发布于币安广场

韩星身上的耀眼珠宝| 马版|MALAYSIA - 《品PIN Prestige》

《+1财经》马币兌新元 沒有最低只有更低

马币继续强势! #东方日报#令吉

7月15日马币和外币最新兑换率

马币兑美元游走4.47 – 商海数码商业媒体ShangHai Business Media

1美金能兑换多少马币?(2024年9月18日)-美元汇率- 南方财富网

万元伪钞换成真钞美籍妇监15月 | 联合早报

没人要买!全新Mercedes-AMG C63 因销量不好给出10,000 美金的折扣,没有了V8 引擎果然不行。。 - AUTO123

马币兑换美金汇率行情(2024年10月30日)-马币汇率- 南方财富网

世界上最贵的肥皂| 马版|MALAYSIA - 《品PIN Prestige》

9月6日马币和外币最新兑换率

美元跌马币一度上升4.40! – 商海数码商业媒体ShangHai Business Media

重新定义meme 概念,只有meme 赛道能产生万倍收益- Foresight News

本金2万1.15号,今日分析:banana banana初听你以为是一级土狗,但是不是的,他是电报ton公链的去中心化| 小马哥2万闯币圈

在市场看好大马经济增长前景,以及与#人工智能#AI供应链的关联持续升温下,令吉汇率强势走高,升至2018年以来的最高水平。 令吉上周五一 度重返“3字头”后小幅回吐,不过踏入新一周走势再度转强,今早一开市即闯关,最高触及

世界上最贵的肥皂| 马版|MALAYSIA - 《品PIN Prestige》

马来西亚的前几任首相都把令吉搞到惨不忍睹尤其是纳吉担任首相9年差不多把令吉带去“荷兰”了只有安华在全球不确定性的经济形势下

大跳水!比特币跌破2万美元,创18个月以来最低价;特斯拉炒币浮亏6亿美金,马斯克看走眼了? _ 证券时报网

新加坡元预计到2040年将与美元实现一比一- 实信亚洲集团

狗币0.11960 生死战!马斯克站台+ 指标超卖,天师喊你梭哈等拉盘| 張之维天師府发布于币安广场

2024年马来西亚第二家园MM2H及PVIP高级签证_马来西亚_亚洲_移民永居_忠泰海外

德银:比特币的价值完全取决于人们的“一厢情愿”

1月17日马币和外币最新兑换率

全球海外华人最多的几个国家,最容易定居的国家是这里- 大数跨境

新加坡作为全球知名“花园城市”,得天独厚的地理环境,双语教育,双金融中心,税务天堂,持新加坡护照,则可获170多个国家的免签待遇,相当于… |  Cherry Pan

20000马币等于多少美金- 抖音

汇率最高的货币| EBC金融集团

寫在比特幣突破10萬美金時| 擁有比特幣最多的5 個國家| 區塊鏈| 鉅亨號| Anue鉅亨

大马亿万富豪投资者丹斯里蔡傌友指出,我国需要更多并购活动以培育出大型企业,才有望吸引全球投资者的目光。 他在接受财经周刊《TheEdge》访问时说:“大 马最大的上市公司是马银行(MAYBANK),市值超过1300亿令吉;相比之下,新加坡的星展银行集团市值超过5132亿令吉 ...

6/5/2020】更新马币换人民币= 1.609 马币换印尼盾= 3375 老板出工资给印尼工人的无需去银行取现金,找我帮你直接汇进印尼户口可以了

19万Coin btc 免版税图片、库存照片和图像| Shutterstock

20 февраль 0 0
2023 copyright text.