remmontaj77.ru
remmontaj77.ru

香港 財政 儲備 有 多少 (99) 사진

香港政府有「發債當收入」嗎? – SIT, Man Kong

2024-25年度香港财政预算案公布:对香港企业有哪些优惠政策– 卓道国际

外匯基金|金管局:外匯基金去年賺2190億向政府財政儲備支付132億

2025-26年度財政預算案- 公共財政

經濟下行】香港本財年首5月赤字420億未來3個年度繼續亮起紅燈? - MythFocus

Business - 【#從數據認識經濟】香港政府或15年來首次出現赤字財政司司長陳茂波預告,政府現財政 年度將會出現赤字。會計師事務所安永(EY)預計,2019-20年度香港財政赤字將達700億港元,相當於2019年預計本地生產總值的2.5%,為15年以來首次呈現赤字,但仍屬歐盟可接受  ...

財赤侵蝕香港政府財政實力慎防陷入美國式債務深潭(K.HO) - Finance730

香港公共財政概況| 公民· 好學

財政預算案📘增加收入】過去一段時間,部分政府收費未有按機制調整,政府將推行一系列措施,包括增加飛機乘客離境稅、收取各項人才及資本投資者入境計劃申請費、檢視政府隧道及主幹道收費、研究向離境私家車徵收邊境建設費、推出應對侵蝕稅基及轉移利潤的全球最低稅方案等  ...

2018-19年度財政預算案- 政府收入和開支

环球乱局添财压“开源四式”助解困| 團結香港基金OUR HONG KONG FOUNDATION

香港2023-24财政年度政府财政预算案——支援企业和支援市民- RICHFUL瑞丰

香港仔時評|基建關乎未來庫房應使要使- 新聞- 大公文匯網

財政預算案2025|本年度綜合赤字872億財政儲備6473億】 財政司司長陳茂波表示,預計24/25年度綜合赤字為872億元,財政儲備在至今年3月31日預計為6473億元,數字是計及發行1300億元政府債券及償還221億元到期款項。  陳茂波表示,在24/25年度,利得稅與薪俸稅收入依然保持 ...

不為人知的財政儲備》 - 852.House一站式香港樓盤平台

澳門財政儲備比香港高連續18年派錢】 【評論:港府不審慎理財只為表忠】 澳門政府宣布連續第18年全民派錢,永久居民繼續有一萬元,而當地最新財政儲備 則升回6000多億澳門元(約5800億港元)。反觀「由治及興」的香港,儲備比澳門還要少幾百億元,但有多項配合中央政策的 ...

2024-25年度财政预算案- 公共财政

港投公司发首份年报,2024年投资收入23.45亿港元

中國公布上半年財政收支僅上海有盈餘各地財赤高達5.7萬億– RFA 自由亞洲電台粵語部

研究簡報

年支出8000億,香港財政承受力有多大?

財政預算案】 Fact Check!財爺話供應充裕係真唔係先? | 胡‧說樓市

湯馬氏自由講 100 - 財政儲備如果見底,香港如何自處? | 財政儲備仲可以捱幾耐? | 動搖聯繫匯率?

財政司司長- 司長隨筆- 思考2018/19年度財政預算案

香港財政儲備夠燒幾耐?|大肥看天下|2022年12月12日 015

財政預算案懶人包2025】公務員凍薪不減薪/派糖/減學生津貼/2元乘車每月限搭240程

德勤預料港府本財年赤字逾千億財政儲備降至約6千億|大紀元時報香港|獨立敢言的良心媒體

財政預算案📘公共財政】2025/26 年度政府整體開支為8,223 億元,總收入預計為6,594 億元。 睇圖了解有關數字👀  預算案:www.budget.gov.hk #2025財政預算案#

預算前瞻】港府30年來僅6年財赤儲備全球前十

2023-24年度財政預算案- 公共財政

香港与狮城:土地、税收与财政的两个极端- 知乎

2022-23年度財政預算案- 公共財政

預算案2022|政府逾4000億抗疫儲備大減今年還可以再派錢嗎?

公务员冻薪、赤字670亿、大幅减开支...香港2025财政预算案出炉!

財政司司長- 司長隨筆- 金融服務發展的新時代

2月26日,香港財政司長陳茂波在立法會宣讀2025/26財年的《#財政預算案》。近年來困擾港府的主要財政 問題在於赤字高企。本年度的預計赤字為670億港元,明年3月底的財政儲備預計將剩5803億元,相比三年前超過9571億的儲備,將大幅降低。因此,財政預算著重於降低赤字  ...

香港財政儲備還能堅持多久?

有片)預算案|本年度綜合赤字872億財政儲備6473億- 香港- 大公文匯網

香港英國兩地政府財政儲備相差咁多點解仲有人會覺得英國未來會好過香港? | LIHKG 討論區

財政預算案📘公共財政】2025/26 年度政府整體開支為8,223 億元,總收入預計為6,594 億元。 睇圖了解有關數字👀  預算案:www.budget.gov.hk #2025財政預算案#

財政預算案懶人包2025】公務員凍薪不減薪/派糖/減學生津貼/2元乘車每月限搭240程

財爺預告財赤千億元學者指難大加稅解決籲鼓勵金融交易增收入

2025財政預算案|今年度赤字872億下年度經常開支升4.5% - 新報人

香港的“土地财政”有多变态?看完直接晕倒_财经头条

【財經拆局】入不敷支、耗光儲備、恆常借貸、市民開刀:香港終局? – RFA 自由亞洲電台粵語部

香港地产与经济的“荣辱与共” * 阿波罗新闻网

财政预算案| 香港赤字872亿港元,含李家超在内全体公务员冻薪

香港最新財政狀況再錄赤字前景不明朗】 政府今日(31日)公布,本財政年度截至9月30日止首六個月的最新財政 狀況。期內,政府整體開支達3,732億港元,收入則為2,352億港元。扣除開支及收入後,再計入發行政府債券所得616億港元及償還政府債券本金268億港元,本 財政年度上 ...

積金局以民為本廿五載- 積金局

有香港特色的公共財政| 曾國平- 灼見名家

商報圖說】財政儲備大減,堪回沙士劣況-香港商報

香港英國兩地政府財政儲備相差咁多點解仲有人會覺得英國未來會好過香港? | LIHKG 討論區

赤字持續財政儲備跌穿八千億學者料港未出現結構性財赤- 新報人

【財經拆局.短評】基建債券值得買? 香港財政困局:短視決策的赤字危機

香港特別行政區立法會- 立法會秘書處發表“2023-2024年度財政預算案”的《研究簡報》(附圖)

預算前瞻】統計:香港總儲備超GDP 人均全球第三

香港財政 長期依賴土地相關收入,過去10年賣地及印花稅平均佔政府收入23.6%。然而,2024/25年度地價收入僅135億元,較預期暴跌59%,印花稅收入亦縮水18%,暴露出「土地 財政」模式的脆弱性。此類收入高度受制於全球利率週期及資產市場波動,在經濟下行期形成「收入塌方 ...

2025-26年度財政預算案- 公共財政

圖解DATA.香港經濟回顧2024|結構性財赤萬億儲備五年跌一半賣地不達標零售續低迷- 追新聞

年支出8000億,香港財政承受力有多大?

香港「财爷」:资本帐仍现财赤须发债做基建评论警告勿借债度日- RFI - 法国国际广播电台

經濟活力才是香港財政來源(文:阮穎嫻) (09:00) - 20241224 - 文摘- 即時新聞- 明報新聞網

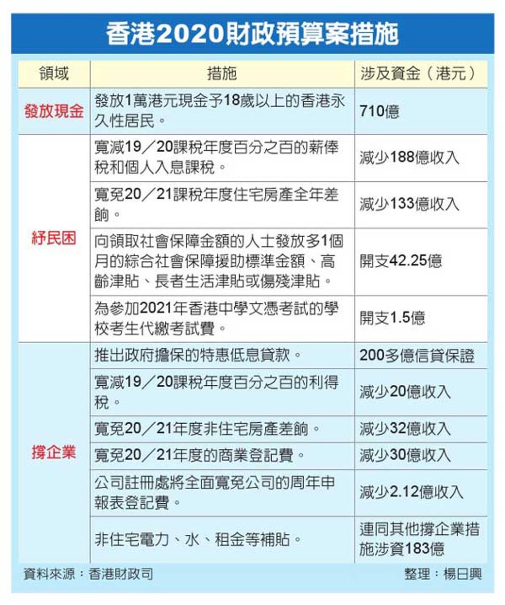
香港永久居民滿18歲可領1萬港元- 兩岸- 工商時報

德勤建議寬減本財年百分百薪俸稅及個人入息稅- RTHK

2023-24年度財政預算案- 公共財政

財政預算案2025|陳茂波:本年度赤字872億、25/26年度預算赤字670億香港赤字周期將長於沙士、中期財政大增發債預測(第二版)

香港特別行政區立法會- 立法會秘書處發表“2025-2026年度財政預算案”的《研究簡報》(附圖)

圖解DATA.香港經濟回顧2024|結構性財赤萬億儲備五年跌一半賣地不達標零售續低迷- 追新聞

財政預算2025|財赤872 億高官公僕議員凍薪削1 萬公務員職位退稅上限1500蚊五年後累計發債1 兆- 集誌社

財政預算案📘原則】秉持審慎理財的原則,強化財政整合計劃,以嚴格控制政府開支為主📏,開源為輔,盡量減低對一般市民的影響。同時維持高水平的公共服務

退稅、樓市、綜援......一圖看懂《財政預算案》惠民措施- 香港文匯網

財政預算案|本年度綜合赤字872億財政儲備6473億- 香港- 香港文匯網

香港財赤庫房3年內翻身還是崩潰?!甚至利得稅響盈警|依賴土地估3成收入|公務員退休金恐成萬億炸彈| | 立法會90小時批2499億

疫後至2025年,經濟下行仍然是香港社會的重要議題之一,端傳媒推出「香港冇錢使」經濟報導系列,打開上至政府、下至市民的荷包,埋單計數,看看大家還剩多少錢,又計劃如何勒緊褲頭?更重要的是,結構性財赤揭示了哪些深層次政經問題?  此數據報導為系列第一篇,首先從 ...

香港本年度首十個月錄得599億元赤字料全財年底財政儲備為6,473億元| LIHKG 討論區

調整對大學的資助需謹慎行事| 團結香港基金OUR HONG KONG FOUNDATION

香港政府財政惡化今日民生艱難無阻「明日大嶼」|大紀元時報香港|獨立敢言的良心媒體

公務員可以加人工(集益廣思) - 自由講場- Baby Kingdom - 親子王國香港討論區

【財政預算案懶人包2025】公務員凍薪不減薪/派糖/減學生津貼/2元乘車每月限搭240程

2020-21年度財政預算案- 公共財政

儲備健康/每年發債650億發展北都區等基建- 經濟- 今日大公

德勤預測本年度財赤1172億元財政儲備7176億元|大紀元時報香港|獨立敢言的良心媒體

赤字持續財政儲備跌穿八千億學者料港未出現結構性財赤- 新報人

香港到底多有钱?看到这些数据惊了! - 知乎

施政報告2023|赤字料逾1千億元 陳茂波:財政儲備足以讓香港「挺過去」

港大經管|香港財政赤字分析

一圖看清香港4萬億點用-政府自製公營醫療危機– 社會民主連線League of Social Democrats

公务员冻薪、赤字670亿、大幅减开支...香港2025财政预算案出炉!

香港特别行政区立法会- 立法会秘书处发表“2023-2024年度财政预算案”的《研究简报》(附图)

2022-23年度財政預算案- 公共財政

政府財赤破千億美銀憂陷結構性入不敷支財政儲備僅夠用2至3年

財政儲備應維持在甚麼水平? (C觀點@施永青) - Finance730

財政預算案懶人包2025】公務員凍薪不減薪/派糖/減學生津貼/2元乘車每月限搭240程

香港財政儲備還能堅持多久?

儲備擋削資|社福機構儲備十年增220% 放寬回撥九機構一年多逾6500 萬「落袋」 - 集誌社

財政儲備應維持在甚麼水平? (C觀點@施永青) - Finance730

赤的疑惑】香港結構性財赤亞洲第一? 香港將連續3年錄得近/逾千億財赤,社會已有廣泛看法指港府已經陷入憂慮多年的結構性財赤。就此政府的態度則相對樂觀,認為僅是疫情引起的周期性財赤,預料數年內可回復盈餘【註1】,但情況是否這麼簡單?  港府常借疫情後世界各國財困 ...

香港富可敵國卻「窮」到不能派糖? 世銀:香港財政儲備全球第8

20 февраль 0 0
2023 copyright text.