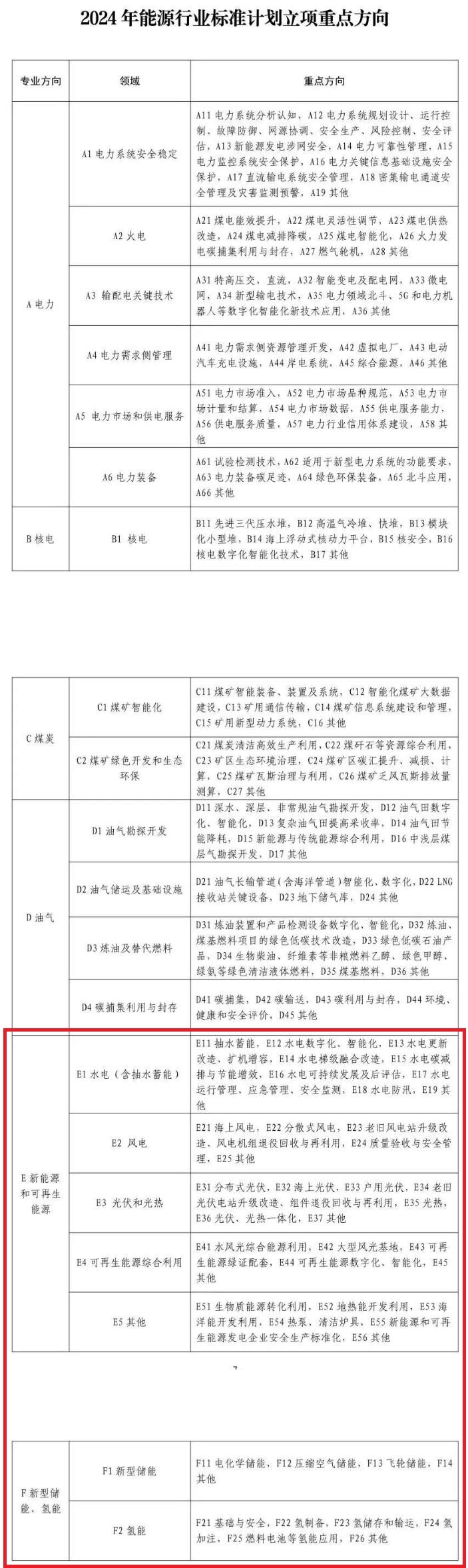
remmontaj77.ru
remmontaj77.ru
Найти
Remmontaj77 リップル
»
國際 走勢
» 氫 能源 概念 股 2024 (99) 사진
氫 能源 概念 股 2024 (99) 사진
0
1
2
3
4
5
20 февраль
0
0
國際 走勢
Похожие статьи
台灣 網站 流量 排名 2024 (99) 사진
美国 个人 所得税 2024 (99) 사진
总统 大选 2024 结果 (99) 사진
法国 大选 结果 2024 (99) 사진
2024 哈里 斯 鷹 價格 (98) 사진