remmontaj77.ru
remmontaj77.ru
Найти
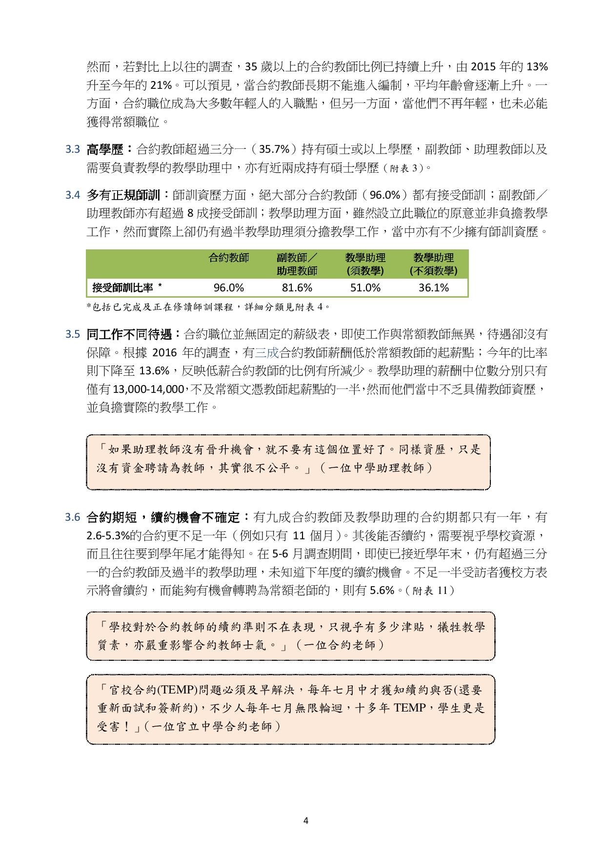
Remmontaj77 リップル
»
合約 教師
» 合約 教師 薪酬 (99) 사진
合約 教師 薪酬 (99) 사진
0
1
2
3
4
5
20 февраль
0
0
合約 教師