remmontaj77.ru
remmontaj77.ru

每 股 收益 无 差别 点 法 (99) 사진

新《公司法》项下的涉税问题探讨

2022 CPA 财务管理 李斌 基础精讲班第0903讲 资本结构决策分析

第二节资本结构决策分析(二)每股收益无差别点法每股收益无差别点法,是在计算不同融资

10 年表現分析:比特幣.黃金.美股.美債誰是收益之王,誰最抗風險? | 動區動趨-最具影響力的區塊鏈新聞媒體

资本成本、杠杆原理、资本结构决策例题- 知乎

PPT - 第三节资本结构PowerPoint Presentation, free download - ID:5251039

标题:你所谓的“努力”,可能正在让你破产! ⚠️ 正文: 别再用“勤奋”来掩盖你的低水平决策了。  很多人之所以越忙越穷,是因为你的大脑里缺少这个觉醒模型:机会成本。 🚫 醒醒吧!“免费”才是最贵的

規避風險投資債券?投顧專家:投資迷思可能賺不到錢- 書房- 工商時報

每股淨值BVPS是什麼?每股帳面價值越高越好嗎? - Mr.Market市場先生

FinChat

GOOG vs GOOGL 差异是什么? Alphabet 股票比较与投资选择建议| Titan外汇投资交易研究所

本益比/ PE Ratio 又被稱作市盈率🔥常被用來當作計算目標價的方法之一🔥 計算方式是把:股價/ 每股盈餘EPS  簡單說,就是以公司目前的獲利狀況

宏杰. 源于亚洲,基于亚洲,服务全球

第六章资本成本与资本结构【本章主要内容】本章主要涉及资本成本和资本结构【教学目的要求

10第十章股利分配、股票分割与股票回购| PDF

利润无差别点_百度百科

筹资无差别点_百度百科

PPT - 第五章资金成本与资金结构PowerPoint Presentation, free download - ID:5202456

如何给股票估值?4大方法任你选

DCA 真的有效果吗? 」 Dollar-Cost Averaging(DCA),是一套适合平时没时间看盘,又或者是没有耐心的投资者用的一套投资法;简单来说,DCA  就是定时定投,无视市场的波动去持续购买

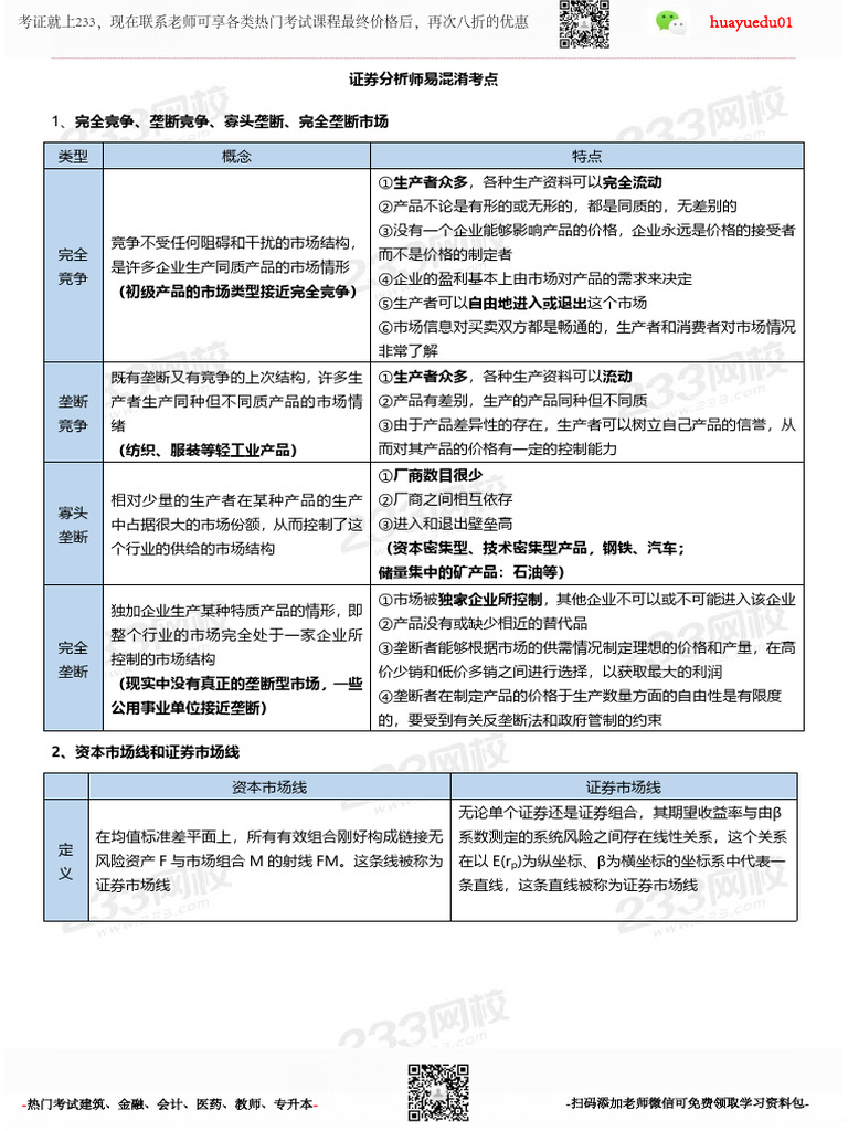
证券分析师易混淆考点| PDF

2023 CPA 财务管理 李斌 基础精讲班 0804第04讲 每股收益无差别点法主观题及企业价值比较法

如何分析公司獲利能力?

CPA会计考点| PDF

Yee Shu Wong - Yee Shu Wong added a new photo.

PPT - 第五章资金成本和资本结构PowerPoint Presentation, free download - ID:5202471

子情境三筹资成本管理教师手册

所有者权益- 抖音百科

关于2026年的四个猜想和三十八张图-虎嗅网

送股、转股及配股的税务处理政策汇总及案例解析

投资巨亏方法的个人总结——《踩坑指南》 - 集思录

理財知識+】什麼是價值投資?公司合理股價怎麼計算?只要5分鐘教你學會本益比法! | fincake

【万门大学】财务管理15 5资本结构:决策

PPT - 第五章资金成本与资金结构PowerPoint Presentation, free download - ID:5202456

楚狂人動態牆| 玩股網

2025CPA 财管】第02章财务报表分析和财务预测(上) – 秀影的笔记本

成本法vs權益法:你的企業該如何選擇? - 力誠國際– 跨境台商財務顧問

第十三章标准成本法_2026年注会财管章节预习精要_东奥会计在线

本益比/ PE Ratio 又被稱作市盈率🔥常被用來當作計算目標價的方法之一🔥 計算方式是把:股價/ 每股盈餘EPS  簡單說,就是以公司目前的獲利狀況

第二节资本结构决策分析- BIT祝威- 博客园

环球高收益债券:市场走势与投资机遇分析

为什么单纯债务筹资和单纯优先股筹资的斜率相等? - 东奥会计答疑

富途暗盘交易| 新股暗盘最高一手收益4200港元

每股收益无差别点- 知乎

Untitled

新《公司法》项下的涉税问题探讨

财务政策与经营效率保持不变具体指什么? - 东奥会计答疑

股票估值的5种方法!!

很多人一说理财,第一反应是: 👉 投资什么? 👉 买哪一只? 👉 能不能快点赚? 但现实是—— 你不是败在投资,而是败在财商结构不完整。  真正拉开人与人财富差距的, 从来不是一笔投资, 而是这

每股淨值BVPS是什麼?每股帳面價值越高越好嗎? - Mr.Market市場先生

24年-综合-5-只做好题-第二篇财务成本管理篇- BIT祝威- 博客园

2 0506资本结构决策分析

2022 CPA 财务管理 姚军胜 高频考点班第0902讲 资本结构决策分析方法

成本法和權益法會計處理大不同。 」

本益比與EPS是什麼意思?如何用本益比(PE Ratio)評估股票價格- Jerry成長駭客

CPA会计:存在限制性股票时基本每股收益的计算逻辑- 知乎

税局明确!个人股东分红|不用缴个税了! - 税局明确!个人股东分红,不用缴个税了!

第三节资本成本与资本结构【知识点4】资本结构一、资本结构的含义资本结构有广义和狭义

日股ETF优点风险一次看

09 PE:使用LFY、TTM 和轉向方法進行計算

調整後EPS是什麼意思?和基本EPS差在哪? - Mr.Market市場先生

如何分析公司獲利能力?

成本法vs權益法:你的企業該如何選擇? - 力誠國際– 跨境台商財務顧問

一文睇清牛熊证是什么| 最新牛熊证玩法

确定合理资金结构:息税前利润—每股利润分析法| 财智知道_搜狐网

关于利润分配的3个核心问题- 知乎

如何选出优质投资标的?看是否垄断+价格贵不贵。 这太传统了,但不得不说,能规避很多风险。 读了Alliance DAO 联创Wang Qiao @

查理•芒格:股票的长期回报和企业的净资产收益 率差不多沃伦·巴菲特:时间是糟糕企业的敌人,也是卓越企业的朋友。我的意思是,如果你有一家公司的ROE为20%或25%,而且长期如...

杜翠|封闭公司股东利益的冲突与救济——《公司法》第21条的解释论重构_上观新闻

解讀市場預期: 從股價判讀獲得超額報酬(全新修訂版) | 誠品線上

投资者在股票估值时容易犯的5 个错误| TIKR.com

特別股是什麼?帶你1次看懂:特別股缺點、股利,和普通股差別!3分鐘特別股懶人包| 啟程教育學院

投资指标GPS】投资ETF,必须关注5大重点! | 博客| MacroMicro 财经M平方

孫慶龍| 十全十美班2024不看盤獲利投資術

第二节资本结构决策分析- BIT祝威- 博客园

合格小企业股票(QSBS) 解释| Stripe

选项A“资本成本比较法考虑了财务风险”的理解- 东奥会计答疑

想买债券基金?先来认识债券基金大家族吧

第三章筹资与股利分配管理7.最优资本结构决策方法(1)最优资本结构,是指适度财务风险的

CPA教材财管2024-第八章资本结构- BIT祝威- 博客园

新《公司法》项下的涉税问题探讨

马股投资平台佣金哪家强? 本金小用Rakuten Trade 最便宜大笔交易用moomoo 最划算不过其他平台也各有优点~  选投资平台不只是要看佣金,还要看可以投资的标的、户口、使用体验等。 点Story 看我们精心整理的【大马7大合法投资平台大对比】👇

很多人一说理财,第一反应是: 👉 投资什么? 👉 买哪一只? 👉 能不能快点赚? 但现实是—— 你不是败在投资,而是败在财商结构不完整。  真正拉开人与人财富差距的, 从来不是一笔投资, 而是这

如何理解优先股是混合筹资- 东奥会计答疑

2025CPA 财管】第02章财务报表分析和财务预测(上) – 秀影的笔记本

如何分析公司獲利能力?

年領180萬股息!從廚工到ETF達人,達人揭高股息ETF賺錢秘密:「快速存股」要這樣做| 小師傅存股| 風生活- 風傳媒

筹资成本管理-教学实施方案

五花八门的“红利基金”,有了第一张座次图! 中国基金报

席勒本益比是什麼?認識市場估值指標— Shiller PE / CAPE Ratio 跟美股的相關性| FinGuider 美股資訊網

股权架构中的税负陷阱-陕西焦点财税咨询有限公司

珍藏版|财务管理计算公式大全,财务管理常用公式(转载),离任审计咨询,深圳工商注册

投资者在股票估值时容易犯的5 个错误| TIKR.com

2025CPA 财管】第02章财务报表分析和财务预测(上) – 秀影的笔记本

高级会计师考试应试指南2026年正保高会实务官方教材书模拟题历年真题库2025东奥轻松过关案例分析会计过关一本通三色笔记领匠教育

2025CPA 财管】第01章财务管理概述– 秀影的笔记本

财务政策与经营效率保持不变具体指什么? - 东奥会计答疑

终于有人把“市现率”说清楚:什么是“市现率”?(收藏级干活) 被忽略的扫雷指标——市现率市现率:是股票价格与每股现金流量的比率。  市现率可以用来衡量公司的偿付能力和现金流情况。 这也是股神巴菲特最喜欢的指标,除了净资产收益率,那就是企业自由现金流了。 为什么现金 ...

20 февраль 0 1
2023 copyright text.