remmontaj77.ru
remmontaj77.ru

合約 司法 機構 事務 助理 面試 (99) 사진

司法機構現正進行招聘】🔔🔔 職位:合約二級司法行政主任(司法書記) Contract Judiciary Executive II  (Judicial Clerk) 招聘廣告日期:2025-12-12 截止申請日期:29/12/2025 18:00:00  🔸職責:於法庭或內庭聆訊案件時提供所需的服務,保存準確紀錄、檢查及編定證物 ...

他山之石可以攻錯來自香港防疫經驗的分享- 財團法人中華民國消費者文教基金會

联合早报口述历史- 何盈

Public Service Commission

政府招聘終審法院法官官邸廚師!月薪$26,410 須具備3大條件或要在位於山頂官邸留宿! | UHK 港生活

司法機構招聘|事務助理月薪15,950元:負責財務及會計文書、毋須大學畢業|附申請方法

臺灣集保結算所35週年特刊by 天下雜誌企劃組- Issuu

广东华商(珠海)律师事务所

懲教署二○二三年工作回顧(附圖)

政府工職位空缺2024】7月政府招聘|司法機構合約司法機構事務助理月薪$16,695 DSE學歷要求一文睇清入職條件、職責及申請方法

英國一般文官考選制度:機關分權、公開競爭、測驗效度

政府工|23份筍工14K-75K 入境處登記主任16K起DSE及格即可(上)

Untitled

AI對話機器人GeniAltX | 未來巢Futurenest|產品介紹|METAMatch AI雲市集|生態圈媒合平台

政府工|23份筍工14K-75K 入境處登記主任16K起DSE及格即可(上)

恒生銀行有限公司

刑辩日记》李永红【文字版PDF电子书雅书】 | PDF

Untitled

鏡檢」又出手?林岱樺涉弊細節全都露謝寒冰:顯然有人要把她弄死| 陳明遠| 新聞- 風傳媒

司法機構現正進行招聘】🔔🔔 職位:合約司法機構事務助理Contract Judiciary Assistant 招聘廣告日期:25/04/2025  截止申請日期:09/05/2025 17:00:00 🔸職責:合約司法機構事務助理主要執行與下列一項或多項職能範圍有關的一般文書職務: (a)  法庭支援及法院辦事處服務 ...

公務員及資助機構員工事務委員(文件) 1999年3月15日

1823招聘臨時客戶服務主任|4個月合約工加人工日薪664元!3月下旬面試3月中返工|附申請方法

關鍵字: 不限- [HI-ON]鯨魚網站

疑議辦處理會務|議辦貼協會招牌海報接待訪客尚海龍:以立法會議員身份服務市民

JobMarket - 【#政府工】司法機構招聘合約事務助理,月薪17,200元! 👉https://tinyurl.com/8jranp93  -------------------- #JobMarket #求職廣場#職趣事| Facebook

司法機構現正進行招聘】🔔🔔 職位:合約司法機構事務助理Contract Judiciary Assistant 招聘廣告日期:25/04/2025  截止申請日期:09/05/2025 17:00:00 🔸職責:合約司法機構事務助理主要執行與下列一項或多項職能範圍有關的一般文書職務: (a)  法庭支援及法院辦事處服務 ...

刑事檢控科各律師/高級律- Department of Justice

政府工空缺2025】司法機構請合約司法機構助理保安主任月薪至少$57,390

澳门月刊2023年6月号(总第317期) - Flipbook by 2695743908 | FlipHTML5

年度報告

進階物業管理專業文憑(資歷架構第5級)

南華大學國際事務與企業學系歡迎您

科技合約教戰手冊—處理雲端運算協議、軟體授權以及其他IT合約的法務及業者實用方針(全律會專屬82折優惠)

法治日报-06版:案件-2024年12月18日

金飯碗“鐵飯碗”的由來/司法 官年均錄取率1%/搶「水電糖水」鐵飯碗錄取率5.2%/台電、台糖、中油、台水等四家國營事業各公司起薪約三萬五千元到三萬八千元之間。

Untitled

握手言和吧!勞資爭議調解教戰手冊-勞方篇- Workforce勞動力量

律政司- 招聘- 法律專業人員的就業機會- 政府律師職系

Trick of the trade : 請人的十個提示- Good Lab 好單位

e 286 new - Today Commercial News | 在线翻页PDF | FlipHTML5

CSRADAR - 🔔警務處特約廣告【 香港警察•內地大學招募快線(北京及上海站)】  香港警務處招募組將會在12月7及8日,在政府綜合招聘考試(CRE)北京和上海試場外設置招募資訊站。  這次警察招募快線除了會舉辦招募講座外,還包括多項遴選程序,例如見習督察筆試、警員面試 ...

观点- 北美华人人力资源协会- nacshr.org

司法書記好唔好做?】起薪點$23,585!DSE五科3級即可申請?入行前必睇5大職責+薪酬+面試攻略!

法治日报-06版:案件-2024年12月18日

17783722.jpg

產業價值鏈資訊平台-資料清單

數據中台一站式企業數據治理方案|LnData|產品介紹|METAMatch AI雲市集|生態圈媒合平台

Untitled

揭密《就業服務法施行細則》:條文解析+真實案例一次掌握!

CloudSafe Box —企業級雲端備份與分持儲存,降低地緣政治風險,確保數據安全|雲沛科技|產品介紹|METAMatch  AI雲市集|生態圈媒合平台

觀點投書: 從陳長文、胡為真的將軍老爸,談「榮耀黃埔」與「無負黃埔」 | 廖念漢| 評論- 風傳媒

翻譯及傳譯員[印尼語];或翻譯及傳譯員[烏爾都語及旁遮普語(巴基斯坦) ];或翻譯及傳譯員[印地文及旁遮普語(印度) ];或

法學院公告

中文版全球版- PV Magazine

Screen ID:SC-JVA-S-003b

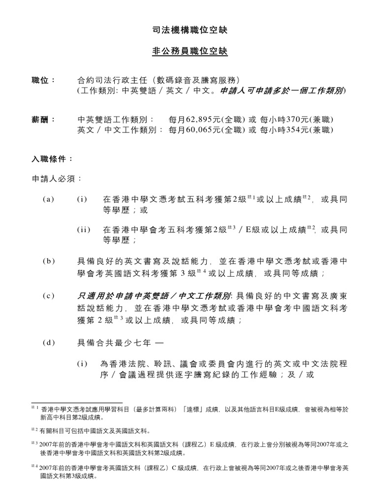
香港合约司法行政主任| PDF

公務員】司法機構聘執達主任助理起薪15.5k 中四畢業可申請

Public Service Commission

論文集- 國家政策研究基金會

在馬來西亞建立離岸人力資源與薪酬管理團隊

政府工空缺2025】司法機構請合約司法機構助理保安主任月薪至少$57,390

The Kowloon Motor Bus Co. (1933) Ltd 九龍巴士(一九三三)

選才育才輔助系統-學系比較

Public Service Commission

政府工職位空缺2024】7月政府招聘|司法機構合約司法機構事務助理月薪$16,695 DSE學歷要求一文睇清入職條件、職責及申請方法

三部门发布求职招聘十个典型陷阱防范提示_重庆市人力资源和社会保障局

法學院公告

CubeCOS 超融合雲平台|堆疊Bigstack|產品介紹|METAMatch AI雲市集|生態圈媒合平台

Public Service Commission

A7雲端PMS 旅宿前台管理系統|德安資訊|產品介紹|METAMatch AI雲市集|生態圈媒合平台

電子簽章API 解決方案|點點簽DottedSign |產品介紹|METAMatch AI雲市集|生態圈媒合平台

揭密《就業服務法施行細則》:條文解析+真實案例一次掌握!

公務員】司法機構聘執達主任助理起薪15.5k 中四畢業可申請

握手言和吧!勞資爭議調解教戰手冊-勞方篇- Workforce勞動力量

中建环能2024环境、社会和公司治理报告

法學院公告

二級助理勞工事務主任面試15大優勢[year]!內含二級助理勞工事務主任面試絕密資料- 學而思

什麼特質的人適合選法律系?法律系所畢業職業介紹-認識法律-高點知識達,學科關聯探索中心

生涯規劃資訊網站- 教育局- 行業與職業

司法機構現正進行招聘】🔔🔔 職位:合約司法機構事務助理Contract Judiciary Assistant 招聘廣告日期:25/04/2025  截止申請日期:09/05/2025 17:00:00 🔸職責:合約司法機構事務助理主要執行與下列一項或多項職能範圍有關的一般文書職務: (a)  法庭支援及法院辦事處服務 ...

生涯規劃資訊網站- 教育局- 行業與職業

智能化管理的未來|Ai智管家-維運+資安服務一體化智能平台| 鼎新數智|產品介紹|METAMatch AI雲市集|生態圈媒合平台

The Kowloon Motor Bus Co. (1933) Ltd 九龍巴士(一九三三)

三部门发布求职招聘十个典型陷阱防范提示_重庆市人力资源和社会保障局

教育及職業博覽1月22日揭幕一文睇四大主題日、CV診所升級服務及過百場講座

The Kowloon Motor Bus Co. (1933) Ltd 九龍巴士(一九三三)

PSii二級私人秘書| 香港政公教育

生涯規劃資訊網站- 教育局- 行業與職業

全球人才搶著學! 密涅瓦的思考習慣訓練| 誠品線上

英國一般文官考選制度:機關分權、公開競爭、測驗效度| 信傳媒| LINE TODAY

📣特別提示- PS II 面試攻略更新📣 CSRADAR已於今日(5月11日) 發出二級私人秘書(PS II) 面試攻略之更新版本,加入15條新面試問題及由過往考生提供的準備心得。  如閣下購買面試攻略時有加購「

Goals-Based Wealth Management (CH | PDF

查理·芒格传| PDF

90后”律师,困在温饱线上-虎嗅网

政府工|14份政府工月薪15K-127K 稅務局筍工DSE+零經驗可達35K

政府工|14份政府工月薪15K-127K 稅務局筍工DSE+零經驗可達35K

tm2512561d1_ex99-1img033.jpg

日本留学指南

20 февраль 0 1
2023 copyright text.