remmontaj77.ru
remmontaj77.ru

销售 增长 率 怎么 算 (99) 사진

PowerBI公式-VAR-腾讯云开发者社区-腾讯云

电商产品毛利率计算公式- 抖音

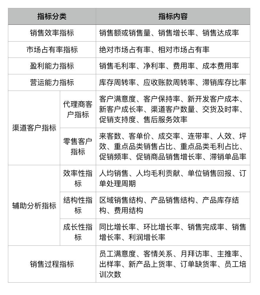
转]109个数据指标,全方位剖析零售业| C_Meng PSNA

销售增长率怎么计算?

销售额增长率怎么计算?同环比增长率与移动平均增长率

如何在Excel中轻松计算同比增长率助力商业分析决策-WPS官方社区

Power BI学习笔记-周报销售数据分析- 哥本哈士奇(aspnetx) - 博客园

去年利润为负数,如何算利润增长率-畅捷通

电商行业,如何制定销售额目标及站外的投放预算?-鸟哥笔记

什么是最重要的销售增长指标和KPI?

自定义同环比- FineBI帮助文档FineBI帮助文档

不只是赚钱,更要懂得如何计算利润!

销售数据分析

常用的数据分析方法介绍-CDA数据分析师官网

2025年全球电商交易规模将达8.3万亿美元中非增速最快- 跨境电商- 亿邦动力

主营业务利润率怎么计算?负增长说明什么问题?思维导图_编号p2367865-TreeMind树图

2024年Q2移动互联网行业数据研究报告-飞象网

禅道企业决策分析解决方案3.1发布啦!全面引入波士顿矩阵模型,定量分析产品销售增长率和市场份额,生成可视化的气泡图表,为企业决策分析提供更全面的支持-

挑选牛股的6大指标如下: 1. 利润增长率>8% 2. ROIC>15% 3. 净利率>10% 4. 营收增长率>7% 5. 资产负债率<60% 6.  自由现金流转化率>90%

DataFocus增长关键词经典用法合集- DataFocus

比值增长率推导过程(共3篇)_夸克文档

營收成長率是什麼?只看YoY?最完整的營收成長率解析- Mr.Market市場先生

国家统计局信息公开

品牌增长|2023品牌增长方法论– 运营派

营业收入增长率_百度百科

銷售業績增長率趨勢比較圖excel模板Excel模板| XLS 免費專業模板下載- Pikbest

销售同比增长率excel表格模板-免费excel表格模板下载-千库网

电商与实体的博弈快到临界点了- 零售- 亿邦动力

CRM系统对零售增长有多大价值?从销售、复购到会员增长全拆解- 有赞新零售

高端化持续!未来5年全球啤酒销售额继续跑赢销量

2025年全球电商交易规模将达8.3万亿美元中非增速最快- 跨境电商- 亿邦动力

雀巢发布2022年度上半年财报-FoodTalks

如何推导出内含增长率和可持续增长率的公式? - 东奥会计答疑

三年销售平均增长率_百度百科

平均增长率计算公式_夸克文档

自定义同环比- FineBI帮助文档FineBI帮助文档

店铺销售分析,洞悉业绩增长关键

零售销售额分析怎么做?7大维度!

理解环比增长率:简单计算与实际应用的综合分析_搜狐网

禅道企业决策分析解决方案3.1发布啦!全面引入波士顿矩阵模型,定量分析产品销售增长率和市场份额,生成可视化的气泡图表,为企业决策分析提供更全面的支持-

跨行计算-计算增长率- FineBI帮助文档FineBI帮助文档

同比增长率是什么以及如何计算?-和讯网

展示当月销售及同比增长率- 知乎

资本结构不变是什么意思? - 东奥会计答疑

索辰科技:2023年净利润同比增长6.89% 拟10转4.6股派3.8元

禅道企业决策分析解决方案3.1发布啦!全面引入波士顿矩阵模型,定量分析产品销售增长率和市场份额,生成可视化的气泡图表,为企业决策分析提供更全面的支持-

SSSG是什么数据?解读同店销售额增长率的内涵与应用

什么是毛利率?如何计算? - Shopify 中国

实体店销售数据gap值的计算公式- 抖音

关键词| DataFocus 文档

云计算需求激增,浪潮信息二连板,三机构合计卖出近4亿

中国式报表Pro--偏移计算- 中国式报表- 观远社区

分析师解答:什么是同比增长率、环比增长率和年均复合增长率_搜狐网

新零售的三大维度:门店、商品、会员运营的全面解析| 巨人肩膀

超级转化率》作者陈勇:如何开启规模化增长之路-纷享销客CRM

Tableau参数:展示TOPN及其占比、增长率_tableau多个维度下同一行的占比-CSDN博客

干货| 一文读懂如何做销售分析- 知乎

2020-2024年中国零售和电商零售的销售增长率(附原数据表) ​​​​ | 互联网数据资讯网-199IT | 中文互联网数据研究资讯中心-199IT

同比增长率怎么算公式合集_夸克文档

构建科学电商KPI考核体系:从战略到岗位的全面指南(含客服、美工KPI考核指标)-蓝凌叮当

举个栗子!Tableau 技巧(163):实现年累计增长率分析- 知乎

2019-2025年全球零售电子商务销售额及增长率(附原数据表) ​​​​ | 互联网数据资讯网-199IT | 中文互联网数据研究资讯中心-199IT

销售收入增长率怎么分析?一文读懂计算、趋势与应用

卖的越多,挣得越少?利润增长率低于销售增长率的财务分析思路_搜狐网

禅道企业决策分析解决方案3.1发布啦!全面引入波士顿矩阵模型,定量分析产品销售增长率和市场份额,生成可视化的气泡图表,为企业决策分析提供更全面的支持-

还在纠结Digital Marketing和Social Media的区别? 别急,其实可以用一个核心问题来分辨:  你更爱“追着热点跑”,还是“跟着数据走”? 🌟 . 💡先看长远发展💡 Social Media,常常是在为平台“打工” Digital  Marketing,是在为生意“建资产”📈 这才是为什么很多SMM做久了,都会 ...

2015~2020年全球半导体设备销售额及增长率_皮书数据库

2025CPA 财管】第02章财务报表分析和财务预测(下) – 秀影的笔记本

第21讲外部融资销售增长比的应用、内含增长率| PDF

如何推导出内含增长率和可持续增长率的公式? - 东奥会计答疑

Trading Near All-Time Highs, Is Inditex Stock Dead Money in 2026? | TIKR.com

第四节增长率与资本需求的测算从资本来源看,公司实现增长有三种方式: (1)完全依靠内部

瑞幸咖啡2025年Q2财报:价格战之下营收利润双增长,门店扩张仍是规模增长关键策略- 新识研究所

中国连接器销售的淘金热结束了吗?-线束世界

各月销售收入及增长率分析免费下载_枣知网

跨行计算-计算增长率- FineBI帮助文档FineBI帮助文档

图解云计算:从大数据到高度个性化-51CTO.COM

2025年11月份规模以上工业增加值增长4.8% - 国家统计局

实体店销售数据gap值的计算公式- 抖音

博亚精工:预计2025年净利同比增长82.68%-128.36%

2014-2024年美国电子商务销售额及增长率​​ | 互联网数据资讯网-199IT | 中文互联网数据研究资讯中心-199IT

Tableau参数:展示TOPN及其占比、增长率_tableau多个维度下同一行的占比-CSDN博客

Shopdora插件版教程

PPT - 5 财务预测与计划PowerPoint Presentation, free download - ID:5937005

中国式报表Pro--偏移计算- 中国式报表- 观远社区

可持续增长率和实际增长率之间的关系- 知乎

Tableau参数:展示TOPN及其占比、增长率_tableau多个维度下同一行的占比-CSDN博客

什么是利润率?如何计算利润率- Shopify 中国

营销运营销售报表(业绩版)_模板大全_石墨文档官网

波士顿矩阵图| WhaleBI帮助文档

数值图制作示范| HAP

新加坡线上消费增长明显

跨行计算增长率- 数据分析

销售同比增长率excel表格模板.-免费excel表格模板下载-千库网

创新指南|需求不振的2025为什么B2B企业方案业务拥抱采用PLG增长模式– Runwise.co

12.26 增长率_c语言中怎么求一个数值的增长率-CSDN博客

转发收藏!20+个必备采购管理工具(上篇) - 知行晓政

教你三步产出同环比动态图表! - 知乎

20 февраль 0 0
2023 copyright text.